What is DRP?
DRP is open receipt infrastructure that enables merchants to send encrypted, itemized receipts directly to customers’ banking apps during transactions. Like OAuth transformed authentication and HTTP standardized web communication, DRP provides the missing layer for receipt data ownership. Key differentiators:- Private keys never leave user devices (client-side encryption with RSA-2048)
- Hardware security module integration (iOS Secure Enclave, Android KeyStore)
- Dual signatures from merchants and issuers prevent fraud
- JSON-LD semantic interoperability
- No vendor lock-in, no proprietary platform
Why DRP Exists
The Problem
Current digital receipt systems store user data on merchant or third-party servers. Users don’t truly own their transaction history—they’re granted access to corporate databases. This creates friction for expense reporting, disputes, returns, and data portability.The Solution
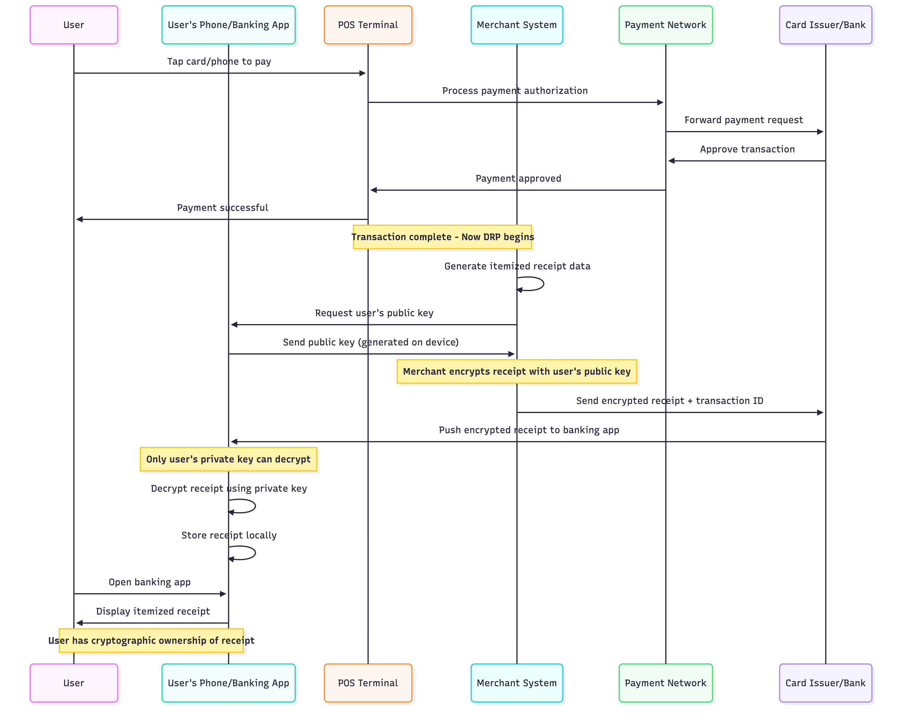
Cryptographic ownership means users hold the only key to decrypt their receipts. Banks, merchants, and users all benefit from verified, itemized transaction data without compromising privacy or security.How It Works
Four-Step Flow
- Transaction occurs - Customer pays at merchant POS
- Receipt generated - Merchant creates itemized receipt, signs with their private key
- Encrypted transmission - Receipt encrypted with user’s public key, sent to issuer
- User decryption - Only user can decrypt receipt in their banking app with private key stored in device hardware

Who Benefits
Card Issuers: Reduce chargeback costs 16-23%, enhance digital banking offerings, improve customer retention Merchants: Prevent disputes with verified receipts, streamline returns, build customer loyalty Corporate Card Users: Eliminate expense report manual entry, automatic categorization and compliance Consumers: Portable transaction history, privacy-first data ownership, simplified returns and warrantiesNetwork Effect Value
DRP becomes more valuable as adoption grows—more merchants mean richer data for users, more users mean stronger merchant incentive to integrate.Get Started
Choose your path to integrate with DRP.Quick Start Guide
Follow our integration guide for your role in the ecosystem.
Explore by Party
Card Issuers
Reduce chargeback costs 16-23%, enhance digital banking offerings, improve customer retention
End Users
Take true ownership of your digital receipts with cryptographic security and portable transaction history
Merchants
Prevent disputes with verified receipts, streamline returns, build customer loyalty
POS Systems
Integrate DRP once, enable all your merchants to send encrypted receipts to customer banking apps
Frequently Asked Questions
How is DRP different from existing digital receipt solutions?
How is DRP different from existing digital receipt solutions?
Existing solutions store receipts on merchant or third-party servers—you’re granted access, not ownership. DRP uses client-side encryption where your private key never leaves your device. Merchants, banks, and even DRP cannot decrypt your receipts. You truly own your data.
Is DRP a proprietary platform or vendor?
Is DRP a proprietary platform or vendor?
No. DRP is an open-source protocol, like HTTP or OAuth. There’s no vendor lock-in, no transaction fees, and no licensing costs. We’re pursuing W3C standardization to ensure it remains open infrastructure that anyone can implement.
Which banks and merchants currently support DRP?
Which banks and merchants currently support DRP?
DRP is production-ready with initial integrations in development. We’re currently working with corporate card issuers and POS system providers to enable the first merchant networks. Check our integration status page for current partners.
What if my bank doesn't support DRP yet?
What if my bank doesn't support DRP yet?
You can use our open-source reference wallet app to receive and store receipts independently. Once your bank integrates DRP, you can migrate your receipt history seamlessly since you control the private keys.
How does DRP handle receipt data from before it was implemented?
How does DRP handle receipt data from before it was implemented?
DRP includes retroactive encryption capability. When issuers integrate DRP, they can encrypt existing receipt data from their transaction history and deliver it to users, giving you cryptographic ownership of your complete transaction history.
What happens if I switch banks or credit cards?
What happens if I switch banks or credit cards?
Your receipts are portable. Export your encrypted receipt history in JSON-LD format and import it into your new banking app. True ownership means your data travels with you, not locked to a specific institution.